大家盼望的好消息终于来啦!
又一地官宣:婚假、产假都要延长了
具体怎么回事呢?一起来看看~
广西:将延长婚假、产假
1月23日,《广西壮族自治区人口和计划生育条例》(草案征求意见稿)面向社会公开征求意见。该草案第二十七条提出,依法办理结婚登记的夫妻,除享受国家规定的婚假外,增加婚假十五天。

政策全文:
https://wsjkw.gxzf.gov.cn/hdjl_49617/dczj/t27181605.shtml
重点如下:
??婚假额外增加15天!
依法办理结婚登记的夫妻,除享受国家规定的婚假外,增加婚假十五天;
??产假最高增加80天!
分娩后,女方除享受国家规定的生育假期以外,
-
一孩增加产假六十天
-
二孩增加产假七十天
-
三孩增加产假八十天
??男方产前陪护假5天!
符合法律、法规规定生育子女的夫妻,女方怀孕期间,男方享受产前检查陪护假五天。
??男方护理假二十五天!
??育儿假10天!
夫妻双方在子女零至三周岁期间,每年分别累计享受育儿假十天。
??哺乳假12个月!
符合法律、法规规定生育子女的女职工,产假期满后抚育婴儿有困难的,由本人提出申请,经所在单位同意,可以享受不超过十二个月的哺乳假;哺乳假期间,其工资、津贴、补贴按照总额的百分之八十核发;享受哺乳假的职工,不影响晋级、工资调整和工龄计算。
职工享受前款规定的假期期间的工资、津贴、补贴和奖金,其工作单位不得扣减。
参加生育保险的,产假期间的生育津贴按照生育保险有关规定发放;未参加生育保险的,由所在单位参照生育保险标准发放。
建立健全假期用工成本分担机制。
除此之外,《意见》还包括:
鼓励有条件的用人单位为符合法律、法规规定生育的职工发放育儿补贴。
鼓励用人单位采取有利于照顾婴幼儿的灵活休假和弹性工作措施,支持家庭生育、养育。
不只是广西,此前已有多个省份官宣延长婚假。
多省份明确:延长婚假
1、四川(2025年11月公布)
一、婚假
依法登记的夫妻享受婚假二十日,登记前参加婚前医学检查的,增加五日。
二、生育假
符合规定的夫妻,延长女方生育假九十日;生育第三个子女的女方,经申请同意还可再延长生育假三十日。
三、男方护理假
将男方护理假由二十日延长至三十日,方便男方照护妻儿,共担责任。
四、育儿假
子女三周岁以下的夫妻,每年享受十个工作日育儿假。婚假、生育假、护理假、育儿假期间视为出勤,工资福利待遇不受影响。
同年12月,四川省人社厅印发《关于加大职工婚假规定执行力度的通知》,要求各地人力资源社会保障部门要加大对用人单位落实婚假规定情况的监督检查力度。
用人单位应建立健全婚假申请与审批制度。职工提出婚假申请、提供必要的结婚证明等材料后,用人单位应予以保障,无正当理由不得拒绝或拖延批准。
对发现未按规定执行婚假制度、不支付婚假期间工资等违法行为,依法责令改正,情节严重的,依法予以行政处罚,并按规定向社会公布。
二、湖南(2025年10月公布)
一、婚假
明确鼓励用人单位在国家规定婚假的基础上,将职工的婚假延长至20天;
二、产假
鼓励用人单位对符合法定生育条件的女职工,在享受国家规定产假的基础上,延长产假至188天。
三、依法落实男方享受20天护理假
四、产假期满,经本人申请和用人单位批准,可以请假至婴儿1周岁,请假期间的待遇由双方协商确定;
三、湖北(2025年7月)
依法办理结婚登记的职工,在享受国家规定婚假的基础上,延长婚假至15天。
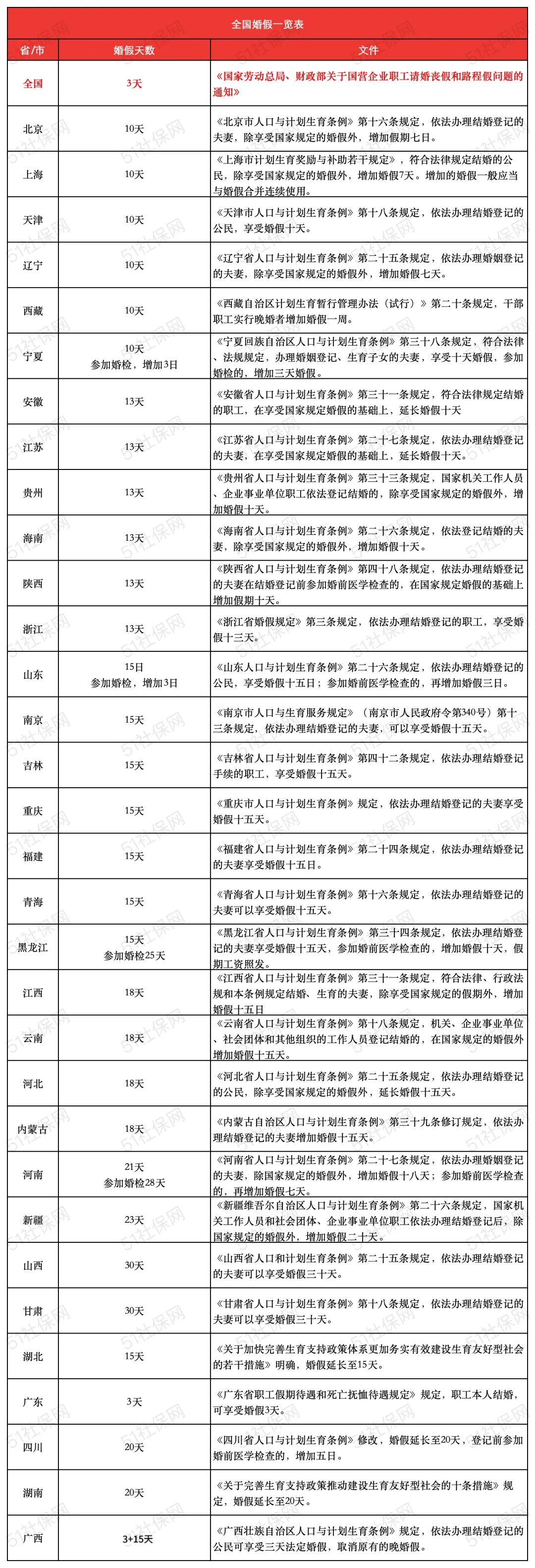
截止目前,已有29个省份延长婚假,其中山西、甘肃的婚假最长,可享受30天婚假。
小编给大家整理了《2026年全国婚假一览表》,快来看看你所在地区的婚假有多少天吧~

复婚可以享受婚假吗?
首先需要明确,复婚≠再婚:
-
复婚:复婚的双方是原来的夫妻,即曾经离婚的两人重新结婚;
-
再婚:再婚的对象可以是新的伴侣,即离婚或丧偶后与其他人结婚。
在全国范围内,各地对于员工复婚是否能够享受婚假的规定有所不同,一般可以分为以下几种情形:
1.复婚可以享受婚假
根据山东省发布的《山东省卫生健康委员会关于<山东省人口与计划生育条例>实施中有关假期规定适用问题的指导意见》中明确,再婚、复婚等情况也可以享受婚假。
2.未明确规定,实操中同上允许
如《上海市人口与计划生育条例》规定,符合法律规定结婚的公民,除享受国家规定的3天婚假外,增加婚假7天,共计10天。
该条例并未对初婚、再婚或复婚进行区分,因此在上海复婚应可享受10天婚假。
3.明确规定,复婚不可以享受婚假
如安徽省、江西省在《人口与计划生育条例》的指导意见中都明确规定,复婚的员工不享受婚假。
婚假包含法定假日、休息日吗?
这个问题也需要分地区来看。
1.按照工作日计算的地区(通常排除了周末及法定节假日)
如:北京、浙江、天津等地区都曾明确发文表示国家法定休假日、休息日不计入婚假假期。
2.法定节假日不计入假期
如:上海、江苏等地明确增加的婚假,遇法定节假日顺延。
3.按照自然日计算地区(即包含了周末及法定节假日)
如广东、重庆地区皆明确婚假内遇到法定休假日、休息日的,均不另加假期天数。

