


一类是作为销售额计算口径的“差额征税”,即财政部 税务总局公告2026年第12号规定的“以扣除相关价款后的余额计算销售额”的项目;另一类是作为税收优惠的差额征税,即财政部 税务总局公告2026年第10号规定的属于税收优惠中的“允许从含税销售额中扣除相关价款后计算销项税额或者应纳税额 ”的差额征税项目。
二、作为销售额计算口径的差额征税
(一)纳税人发生下列应税交易,以扣除相关价款后的余额计算销售额:
1.纳税人转让金融商品,以卖出价扣除买入价后的余额计算销售额。
转让金融商品出现的正负差,按盈亏相抵后的余额计算销售额。若相抵后出现负差,可结转下一纳税期与下期转让金融商品销售额相抵,但年末时仍出现负差的,不得转入下一个会计年度。
金融商品的买入价,可以选择按照加权平均法或者移动加权平均法进行核算,选择后36个月内不得变更。
纳税人转让金融商品,不得开具增值税专用发票。
注:通过选择对应业务标签开具发票,不得开具增值税专用发票。
2.一般纳税人提供客运场站服务,以取得的全部含税价款扣除支付给承运方的运费后的余额计算销售额。
一般纳税人就提供客运场站服务取得的全部含税价款,向购买方开具发票;支付给承运方的运费对应的进项税额不得从销项税额中抵扣。
注:通过选择对应业务标签开具发票,可全额开具增值税专用发票。
3.航空运输企业提供航空运输服务,以取得的全部含税价款,扣除代售其他航空运输企业客票而代收转付的价款后的余额计算销售额。
注:可全额开具增值税专用发票。
4.航空运输销售代理企业提供境内机票代理服务,以取得的全部含税价款,扣除向购买方收取并支付给航空运输企业或其他航空运输销售代理企业的境内机票净结算款和相关费用后的余额计算销售额。
其中,支付给航空运输企业的款项,以国际航空运输协会(IATA)开账与结算计划(BSP)对账单或航空运输企业的签收单据为合法有效凭证;支付给其他航空运输销售代理企业的款项,以代理企业间的签收单据为合法有效凭证。
航空运输销售代理企业就取得的全部含税价款,向购买方开具电子发票(航空运输电子客票行程单),或开具普通发票。
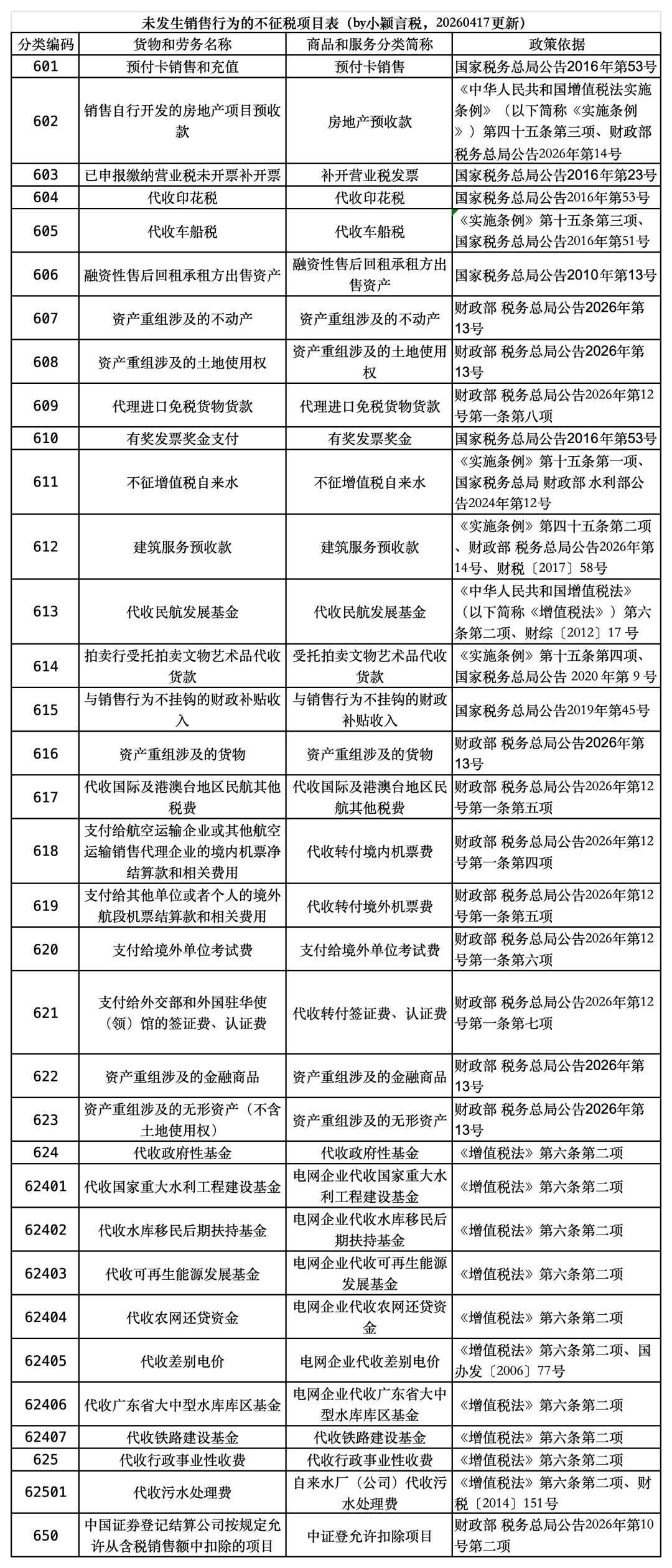
注:不得开具增值税专用发票,可开具电子发票(航空运输电子客票行程单),或开具不征税发票,发票分类编码618,分类编码简称“代收转付境内机票费”。
5.航空运输销售代理企业提供境外航段机票代理服务,以取得的全部含税价款,扣除向购买方收取并支付给其他单位或者个人的境外航段机票结算款和相关费用后的余额计算销售额。
其中,支付给境内单位或者个人的款项,以电子发票(航空运输电子客票行程单)或其他发票为合法有效凭证;支付给境外单位或者个人的款项,以签收单据为合法有效凭证,税务机关对签收单据有疑义的,可以要求其提供境外公证机构的确认证明。
航空运输销售代理企业就取得的全部含税价款,向购买方开具普通发票。
注:不得开具增值税专用发票,可开具不征税发票,发票分类编码619,分类编码简称“代收转付境外机票费”。
6.境外单位通过教育部教育考试院及其直属单位在境内开展考试,教育部教育考试院及其直属单位以取得的全部含税价款,扣除支付给境外单位考试费后的余额计算销售额,按提供“教育辅助服务”缴纳增值税。
教育部教育考试院及其直属单位代为收取并支付给境外单位的考试费,不得开具增值税专用发票,可以开具普通发票。
注:纳税人自身提供服务部分,可按规定开具增值税专用发票或普通发票;代为收取并支付部分即扣除部分,不得开具增值税专用发票,可开具不征税发票,发票分类编码620,分类编码简称“支付给境外单位考试费”。
7.纳税人提供签证代理服务,以取得的全部含税价款,扣除向服务接受方收取并代为支付给外交部和外国驻华使(领)馆的签证费、认证费后的余额计算销售额。
纳税人向服务接受方收取并代为支付的签证费、认证费,不得开具增值税专用发票,可以开具普通发票。
注:纳税人自身提供服务部分,可按规定开具增值税专用发票或普通发票;代为收取并支付部分即扣除部分,不得开具增值税专用发票,可开具不征税发票,发票分类编码621,分类编码简称“代收转付签证费、认证费”。
8.纳税人代理进口按规定免征进口增值税的货物,以取得的全部含税价款扣除向委托方收取并代为支付的货款后的余额计算销售额。
纳税人向委托方收取并代为支付的款项,不得开具增值税专用发票,可以开具普通发票。
注:不得全额开具增值税专用发票:纳税人自身提供服务部分,可按规定开具增值税专用发票或普通发票;代为收取并支付部分即扣除部分,不得开具增值税专用发票,可开具不征税发票,发票分类编码609,分类编码简称“代理进口免税货物货款”。
(二)纳税人根据本公告第一条规定扣除的价款取得增值税扣税凭证的,其进项税额不得从销项税额中抵扣。
思维导图见增值税销售额与销项税额思维导图(一)金融机构开展贴现、转贴现业务
1.销售额
以其实际持有票据期间取得的利息收入作为销售额。
2.发票开具
金融机构开展贴现、转贴现业务需要就贴现利息开具发票的,由贴现机构按照票据贴现利息全额向贴现人开具增值税普通发票,转贴现机构按照转贴现利息全额向贴现机构开具增值税普通发票。
注:全额开普票,不得开专票。
持票人B公司持有一张票面金额为800万元的商业承兑汇票,汇票到期日为6个月后,因资金周转需求,于2026年7月向具备资质的金融机构(贴现机构)C银行申请票据贴现;C银行办理贴现后,为优化资金流动性,将该票据转贴现给另一金融机构(转贴现机构)D银行。
解析:(1) 贴现环节(C银行与B公司):双方约定贴现利率,C银行向持票人B公司支付贴现对价776万元,该笔票据的贴现利息 = 票面金额800万元 - 贴现对价776万元 = 24(万元),此为贴现利息。
贴现机构C银行作为贴现环节的开票方,需按照票据贴现利息全额24万元,向贴现人B公司开具增值税普通发票,发票金额为24万元。
(2)转贴现环节(D银行与C银行):D银行向C银行支付转贴现对价788万元,该笔票据的转贴现利息 = 转贴现对价788万元 - C银行支付的贴现对价776万元 = 12万元,此为转贴现利息。
转贴现机构D银行作为转贴现环节的开票方,需按照转贴现利息全额12万元,向贴现机构C银行开具增值税普通发票,发票金额为12万元。
(3)汇票到期后,D银行持票据向承兑人兑付,足额收回800万元票面金额。
(二)中国证券登记结算有限责任公司特定业务
1.扣除项目
按规定提取的证券结算风险基金、收取的证券公司资金交收违约垫付资金利息、结算过程中收取的资金交收违约罚息,允许从含税销售额中扣除。
2.发票开具:从含税销售额中扣除的相关价款,不得开具增值税专用发票,可以开具普通发票。
不征税发票分类编码650,分类编码简称:中证登允许扣除项目。
举个例子:中国证券登记结算有限责任公司(以下简称 “中国结算”)为一般纳税人。2026 年第二季度,中国结算发生以下业务:为证券公司 E、F、G 等提供结算服务,取得含税结算服务费收入共计1000万元,按规定提取证券结算风险基金50万元,为违约证券公司 H 垫付资金并收取垫付资金利息30 万元,对未按时完成资金交收的证券公司 I 收取资金交收违约罚息20 万元。计税销售额(差额):1000 万元 - 100 万元 = 900 万元,假设二季度未发生其他业务,应纳税额 = 900 万元 ÷ (1+6%) × 6% ≈ 50.94 万元,900万元部分可以开具增值税专用发票,100万元扣除部分不得开专票,可以开不征税发票。
(三)融资租赁和融资性售后回租业务
1.优惠主体
(1)经国务院行业主管部门批准(含备案)从事融资租赁业务的纳税人;
(2)经商务部授权的省级商务主管部门和国家经济技术开发区批准(含备案)的从事融资租赁业务的纳税人,实收资本达到1.7亿元的,从达到标准的当月起按照上述规定执行。
2.税目
(1)融资租赁服务
经国务院行业主管部门批准(含备案)从事融资租赁业务的纳税人,提供融资租赁服务,支付的借款利息(包括外汇借款和人民币借款利息)、发行债券利息和车辆购置税,允许从含税销售额中扣除。
扣除项目:支付的借款利息(包括外汇借款和人民币借款利息)、发行债券利息和车辆购置税
(2)融资性售后回租服务
经国务院行业主管部门批准(含备案)从事融资租赁业务的纳税人,提供融资性售后回租服务,对外支付的借款利息(包括外汇借款和人民币借款利息)、发行债券利息,允许从含税销售额(不含本金)中扣除。
扣除项目:对外支付的借款利息(包括外汇借款和人民币借款利息)、发行债券利息
注:售后回租属于贷款服务范围,贷款服务的销售额为提供贷款服务取得的全部利息及利息性质的收入,不含贷款本金。
(3)有形动产融资租赁服务
纳税人根据2016年4月30日前签订的有形动产融资性售后回租合同,在合同到期前提供的有形动产融资性售后回租服务,可以继续按照有形动产融资租赁服务缴纳增值税。
继续按照有形动产融资租赁服务缴纳增值税的纳税人,经国务院行业主管部门批准(含备案)从事融资租赁业务的,根据2016年4月30日前签订的有形动产融资性售后回租合同,可以选择以下方法之一计算销项税额或者应纳税额:
①向承租方收取的价款本金,以及对外支付的借款利息(包括外汇借款和人民币借款利息)、发行债券利息,允许从含税销售额中扣除。
纳税人提供有形动产融资性售后回租服务,计算当期销项税额或者应纳税额时可以扣除的价款本金,为书面合同约定的当期应当收取的本金。无书面合同或者书面合同没有约定的,为当期实际收取的本金。
注:租赁服务,扣除项目:价款本金、以及对外支付的借款利息(包括外汇借款和人民币借款利息)、发行债券利息。
②支付的借款利息(包括外汇借款和人民币借款利息)、发行债券利息,允许从含税销售额中扣除。
注:贷款服务,扣除项目:支付的借款利息(包括外汇借款和人民币借款利息)、发行债券利息。
3.扣除凭证:
从含税销售额中扣除的价款,应当取得符合法律、行政法规或者税务总局规定的合法有效凭证留存备查。否则,不得扣除。
(1)支付给境内单位或者个人的款项,以发票或者省级以上(含省级)财政部门监(印)制的财政票据为合法有效凭证。
(2)支付给境外单位或者个人的款项,以该单位或者个人的签收单据为合法有效凭证,税务机关对签收单据有疑义的,可以要求其提供境外公证机构的确认证明。
(3)缴纳的税款,以完税凭证为合法有效凭证。
4.发票开具:从含税销售额中扣除的相关价款,不得开具增值税专用发票,可以开具普通发票。
5.进项抵扣:纳税人取得的上述凭证属于增值税扣税凭证的,其进项税额不得从销项税额中抵扣。
(四)建筑服务(限简易计税)
1.销售额
纳税人提供建筑服务适用简易计税方法计税的,支付的分包款允许从含税销售额中扣除。
2.扣除凭证:从含税销售额中扣除的价款,应当取得符合法律、行政法规或者税务总局规定的合法有效凭证留存备查。否则,不得扣除。扣除凭证,按注1规定执行。
3.进项抵扣:纳税人取得的上述凭证属于增值税扣税凭证的,其进项税额不得从销项税额中抵扣。
4.发票开具:从含税销售额中扣除的价款,应当取得符合法律、行政法规或者税务总局规定的合法有效凭证留存备查。否则,不得扣除。
(1)支付给境内单位或者个人的款项,以发票或者省级以上(含省级)财政部门监(印)制的财政票据为合法有效凭证。
(2)支付给境外单位或者个人的款项,以该单位或者个人的签收单据为合法有效凭证,税务机关对签收单据有疑义的,可以要求其提供境外公证机构的确认证明。
(3)缴纳的税款,以完税凭证为合法有效凭证。
注:一般纳税人以清包工方式提供的建筑服务和为建筑工程老项目提供的建筑服务可选择简易计税。为甲供工程提供建筑服务已取消简易计税。扣除部分不得开专票。
举个例子:
B建筑公司(一般纳税人)承接的“甲研发中心”工程项目,其《建筑工程施工许可证》注明的合同开工日期为2015年10月15日(属于建筑工程老项目)。B公司对该项目选择简易计税方法。2026年3月,B公司收到项目发包方支付的工程进度款1030万元(含税)。同时,B公司向C专业分包公司支付了分包款515万元(含税),并取得了C公司开具的合规增值税普通发票作为扣除凭证。
1.应纳税额计算
(1)可扣除项目: 515万元(支付的分包款,已取得合规凭证)。
(2)差额后含税销售额: 1030万元 - 515万元 = 515万元。
(3)不含税销售额: 515万元 ÷ (1 + 3%) = 500万元。
(4)应纳税额: 500万元 × 3% = 15万元。
2.发票开具
B公司向发包方开具增值税普通发票,从含税销售额中扣除的分包款部分(515万元)不得开具增值税专用发票。因此,如果只开一张普通发票,B公司应就全部价款1030万元开具普通发票;也可以就差额扣除部分(分包款515万)开普通发票,其余部分开具增值税专用发票;还可使用差额开票功能开具一张专票,差额抵扣。并根据国家税务总局公告2016年第23号规定,在备注栏注明:建筑服务发生地:XX省XX市XX区;项目名称:甲研发中心;差额征税:含税销售额1030万元,扣除分包款515万元。
(五)劳务派遣服务与安全保护服务(限一般纳税人,已取消简易计税)
1.扣除项目
一般纳税人提供劳务派遣服务,代用工单位支付给劳务派遣员工的工资、福利和为其办理的社会保险及住房公积金。
2.扣除凭证
从含税销售额中扣除的价款,应当取得符合法律、行政法规或者税务总局规定的合法有效凭证留存备查。否则,不得扣除。
以工资、福利支付记录,社会保险缴费记录以及住房公积金缴存记录为合法有效凭证。
3.发票开具
从含税销售额中扣除相关价款的,应按以下规定开具发票,否则,不得扣除:全部含税销售额和扣除的价款应在同一张发票上分别列明,发票的税额按含税销售额扣除相关价款后计算。
注:差额开票功能开具,差额抵扣。
4.进项抵扣
纳税人取得的差额扣除凭证属于增值税扣税凭证的,其进项税额不得从销项税额中抵扣。
举例说明:劳务派遣增值税新政学习(20260202更新)
(六)旅游服务
1.扣除项目
纳税人提供旅游服务,向旅游服务购买方收取并支付给其他单位或者个人的住宿费、餐饮费、交通费、签证费、门票费和支付给其他接团旅游企业的旅游费用,允许从含税销售额中扣除。
2.扣除凭证:
从含税销售额中扣除的价款,应当取得符合法律、行政法规或者税务总局规定的合法有效凭证留存备查。否则,不得扣除。
(1)支付给境内单位或者个人的款项,以发票或者省级以上(含省级)财政部门监(印)制的财政票据为合法有效凭证。
(2)支付给境外单位或者个人的款项,以该单位或者个人的签收单据为合法有效凭证,税务机关对签收单据有疑义的,可以要求其提供境外公证机构的确认证明。
(3)缴纳的税款,以完税凭证为合法有效凭证。
3.发票开具
从含税销售额中扣除的相关价款,不得开具增值税专用发票,可以开具普通发票。
注:差额开票,差额抵扣。
4.进项抵扣:
纳税人取得的上述凭证属于增值税扣税凭证的,其进项税额不得从销项税额中抵扣。
(七)转让2016年4月30日前取得的土地使用权(限简易计税)
1.扣除项目
纳税人转让2016年4月30日前取得的土地使用权,选择适用简易计税方法计税的,取得该土地使用权的原价允许从含税销售额中扣除。
2.扣除凭证
从含税销售额中扣除的价款,应当取得符合法律、行政法规或者税务总局规定的合法有效凭证留存备查。否则,不得扣除。
(1)向其他单位或者个人支付的款项,以发票或者法院判决书、裁定书、调解书,以及仲裁裁决书、公证债权文书为合法有效凭证。如因丢失等原因无法提供取得不动产时的发票,以其他能证明契税计税金额的完税凭证等资料为合法有效凭证。
(2)向政府支付土地价款的,以省级以上(含省级)财政部门监(印)制的财政票据为合法有效凭证。
3.发票开具
全部含税销售额和扣除的价款应在同一张发票上分别列明,发票的税额按含税销售额扣除相关价款后计算。
注:差额开票,差额抵扣。
4.进项抵扣:纳税人取得的上述凭证属于增值税扣税凭证的,其进项税额不得从销项税额中抵扣。
(八)销售其2016年4月30日前取得(不含自建)的不动产(限简易计税)
1.扣除项目
一般纳税人销售其2016年4月30日前取得(不含自建)的不动产,选择适用简易计税方法计税的,以及小规模纳税人销售其取得(不含自建)的不动产(不含个人销售购买的住房),该项不动产购置原价或者取得不动产时的作价允许从含税销售额中扣除。
2.扣除凭证
(1)从含税销售额中扣除的价款,应当取得符合法律、行政法规或者税务总局规定的合法有效凭证留存备查。否则,不得扣除。
(2)向其他单位或者个人支付的款项,以发票或者法院判决书、裁定书、调解书,以及仲裁裁决书、公证债权文书为合法有效凭证。如因丢失等原因无法提供取得不动产时的发票,以其他能证明契税计税金额的完税凭证等资料为合法有效凭证。
3.发票开具
全部含税销售额和扣除的价款应在同一张发票上分别列明,发票的税额按含税销售额扣除相关价款后计算。
注:差额开票,差额抵扣。
4.进项抵扣
纳税人取得的上述凭证属于增值税扣税凭证的,其进项税额不得从销项税额中抵扣。
(九)房地产开发企业销售房地产项目(限一般计税)
1.扣除项目
房地产开发企业销售其开发的适用一般计税方法计税的房地产项目,受让土地时向政府部门支付的土地出让金、征地和拆迁补偿费用、土地前期开发费用和土地出让收益(以下统称土地价款),以及在取得土地时向其他单位或个人支付的货币形式拆迁补偿费用,允许从含税销售额中扣除。
当期允许扣除的土地价款=(当期销售房地产项目建筑面积÷房地产项目可供销售建筑面积)×支付的土地价款
当期销售房地产项目建筑面积,是指当期进行纳税申报的增值税销售额对应的建筑面积。
房地产项目可供销售建筑面积,是指房地产项目可以出售的总建筑面积,不包括销售房地产项目时未单独作价结算的配套公共设施的建筑面积。
房地产开发企业(包括多个房地产开发企业组成的联合体)受让土地向政府部门支付土地价款后,设立项目公司对该受让土地进行开发,同时符合下列条件的,可由项目公司按规定扣除房地产开发企业向政府部门支付的土地价款。
(1)房地产开发企业、项目公司、政府部门三方签订变更协议或补充合同,将土地受让人变更为项目公司;
(2)政府部门出让土地的用途、规划等条件不变的情况下,签署变更协议或补充合同时,土地价款总额不变;
(3)项目公司存续期间的全部股权由受让土地的房地产开发企业持有。
2.扣除凭证
从含税销售额中扣除的价款,应当取得符合法律、行政法规或者税务总局规定的合法有效凭证留存备查。否则,不得扣除。
(1)向其他单位或个人支付的货币形式拆迁补偿费用,以拆迁协议、拆迁双方支付和取得拆迁补偿费用凭证等能够证明拆迁补偿费用真实性的材料为合法有效凭证。
(2)向政府支付土地价款的,以省级以上(含省级)财政部门监(印)制的财政票据为合法有效凭证。
注:未规定不得开专票,全额开票,全额抵扣
3.进项抵扣:纳税人取得的上述凭证属于增值税扣税凭证的,其进项税额不得从销项税额中抵扣。
(十)金银首饰以旧换新
纳税人开展金银首饰以旧换新业务,旧金银首饰的作价允许从含税销售额中扣除。
三、阶段性税收优惠
自2026年1月1日至2027年12月31日,下列文件中现行有效的增值税优惠政策继续实施。
银行业金融机构等处置抵债不动产
自2022年8月1日至2027年12月31日,银行业金融机构、金融资产管理公司中的增值税一般纳税人处置抵债不动产,可选择以取得的全部价款和价外费用扣除取得该抵债不动产时的作价为销售额,适用9%税率计算缴纳增值税。
根据国家税务总局公告2026年第2号规定,对于作为销售额计算口径的差额征税,即财政部 税务总局公告2026年第12号规定的“以扣除相关价款后的余额计算销售额”的项目,按差额后销售额作为判断标准。
对于作为税收优惠的差额征税,即财政部 税务总局公告2026年第10号规定的属于税收优惠中的“允许从含税销售额中扣除相关价款后计算销项税额或者应纳税额 ”的差额征税项目,按差额前销售额作为判断标准。
以前差额征税项目在填报申报表时,一律是在附列资料(一)第1-11列填写未扣除前的销售额,在第12列填写扣除的金额。

